官方:津门虎球员陈哲宣因辱骂裁判员,停赛5场罚款5万

  • 6686体育
  • / 新闻资讯
  • / 官方:津门虎球员陈哲宣因辱骂裁判员,停赛5场罚款5万
6686体育 2025-11-12 16:46

官方:津门虎球员陈哲宣因辱骂裁判员,停赛5场罚款5万

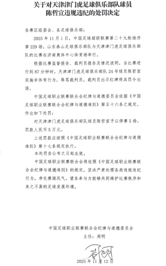
北京时间11月12日,中足联官方发布公告:津门虎球员陈哲宣因在比赛中辱骂裁判员,处以停赛5场罚款5万的处罚。

6686体育官方处罚公告

在中超第29轮,天津津门虎客场1-2不敌山东泰山的比赛进行到第87分钟时,天津津门虎队员陈哲宣因对裁判出言不逊吃到红牌。

文章评论

相关推荐